首页
关于我们
公司简介
组织机构
管理团队
社会责任
联系我们
公司公告
新闻中心
公司动态
行业新闻
党群工作
党建工作
工会工作
党史学习教育
投资融资
人力资源
项目建设
公路投资
电力投资
电力投资
其他投资
下属企业
企业文化
企业标识
企业理念
企业荣誉
学习园地
员工风采
内容详情
首页
公司公告
详情
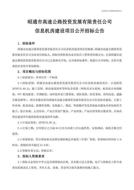
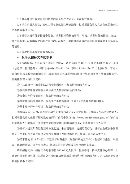
昭通市高速公路投资发展有限责任公司信息机房建设项目公开招标公告
发布时间:2022-10-11
更多相关阅读
2025-10-18
关于S14大永高速上高桥至墨翰段(限车型)通行公告
2025-09-30
关于格巧高速金塘收费站治超车道施工期间实行交通管制的通告
2025-01-07
渝昆高铁昭通东站综合交通枢纽环境影响评价报批前公示
2022-08-22
昭金指挥部对施工进度迟缓的标段进行约谈
2022-08-20
昭泸指挥部组织召开昭泸、镇赫高速公路竣工资料推进会
2022-08-20
参观红色基地 追寻革命精神——鲁巧公司党支部组织开展8月主题党日活动
打印
站内搜索
热门搜索:
公司动态
项目建设
党建工作
投资融资